Lorsque la vitesse de déplacement d’un navire porte-conteneurs chargé dépasse celle de la transmission de ses documents de propriété, cela signifie que quelque chose est fondamentalement cassé. Voici comment la technologie blockchain peut résoudre un problème vieux de 70 ans — et pourquoi la course à la construction de cette infrastructure définira le développement financier des dix prochaines années.
Imaginez que vous transportez du pétrole brut d’une valeur de 40 millions de dollars à travers l’Atlantique. Le pétrolier navigue à 14 nœuds en douceur, mais qui prouve la propriété de ce pétrole ? Il est coincé dans une course de relais entre services de messagerie, files d’attente bancaires et vérifications manuelles. Lorsque le document rattrape enfin le navire, plusieurs semaines ont passé, des dizaines de millions de dollars sont gelés, et parfois, comme lorsqu’un navire malheureux stationne deux mois au port, le document est tout simplement perdu.
Ce n’est pas une histoire des années 50. C’est le commerce mondial de 2024.
Bienvenue dans le monde de la tokenisation des marchandises industrielles : une transformation si profonde que les experts prévoient qu’en 2030, elle créera un marché de 16 000 milliards de dollars. Mais ce n’est pas seulement un autre cycle de spéculation sur la cryptomonnaie. Il s’agit de résoudre des problèmes concrets et coûteux, qui causent chaque année des milliards de dollars de pertes à l’économie mondiale, et qui nécessitent de relever des défis que jamais aucun actif numérique n’a affrontés auparavant.
La crise cachée dans votre chaîne d’approvisionnement
Chaque année, 110 milliards de tonnes de marchandises traversent nos océans, soutenant une économie de 32 000 milliards de dollars. Pourtant, le système qui gère cette circulation repose sur une technologie si archaïque qu’elle ferait paraître la boîte à fichiers de votre grand-mère moderne. Nous parlons de documents papier réels : connaissements, lettres de crédit, certificats d’origine ; transmis comme en 1956 entre navires, ports, banques et douanes.
Le piège de liquidité de 2,5 trillions de dollars
Au-delà de la logistique, la crise principale est financière. La Banque asiatique de développement estime que le déficit de financement du commerce mondial : l’écart entre demandes et approbations de financement commercial, atteindra en 2024 la somme stupéfiante de 2,5 trillions de dollars. Ce gap impacte particulièrement les PME des marchés émergents, qui manquent de garanties ou d’antécédents de crédit pour accéder au financement des banques de premier rang mondiales.
Le financement commercial traditionnel est capitalistique et lent. Les banques ont besoin de documents stricts avant d’accorder des fonds. Comme ces documents prennent plusieurs jours ou semaines à traiter, les fournisseurs sont contraints de financer leur production et leur transport (généralement 30-60 jours) sur leur bilan, ou de recourir à des affacturages coûteux. Ce piège de liquidité bloque chaque année des dizaines de milliards de dollars de fonds de roulement.
La tokenisation bouleverse ce modèle. En convertissant en actifs numériques vérifiés les marchandises lors du chargement, ces actifs peuvent être immédiatement mis en gage. Cela déplace l’événement de liquidité du terme du voyage au début, accélérant considérablement la circulation du capital.
Problème 1 : La problématique des oracles : comment la blockchain peut-elle faire confiance à un baril de pétrole ?
Le principal obstacle à la tokenisation des marchandises physiques, qui n’a rien à voir avec le code, est ce qu’on appelle le problème des oracles. Contrairement aux jetons purement numériques (où la blockchain est la seule source de vérité), les marchandises physiques existent hors chaîne, dans un monde chaotique et imprévisible.
Défi : Les contrats intelligents ne peuvent pas valider nativement la qualité ou la localisation d’un actif hors chaîne. Les banques accordent des crédits sur la base de documents qui affirment qu’une certaine quantité et qualité de marchandise existe, mais ne peuvent pas vérifier directement l’état réel de la marchandise. Les scandales des années 60 avec la “grande escroquerie à l’huile de salade” et la récente fraude au financement de métaux à Qingdao (exposant un risque de 15 milliards de dollars) montrent à quel point les documents papier peuvent facilement se désaligner de la réalité physique.
Solution : le cadre d’oracles à signatures multiples
Un système robuste ne dépend pas d’une seule source de vérité, mais doit obtenir des signatures numériques de plusieurs sources indépendantes avant d’exécuter une fonction critique :
Protection économique : ce système doit aussi prévoir des sanctions contre la fraude des oracles. Si un fournisseur fournit de fausses données pour manipuler le système, il doit faire face à des conséquences programmatiques, comme la réduction de la garantie, la mise sur liste noire pour de futures transactions ou le déclenchement d’indemnisations pour les parties affectées.
Cela ne nécessite pas seulement des techniciens. Il faut ce que nous appelons des architectes de marché, capables de traduire les différents risques liés à la logistique physique (frais de stockage, contrôle qualité, retards de transport) en une logique déterministe pour les contrats intelligents (oracles, courbes de liaison, cascades de liquidation).
Problème 3 : Les zones de régulation à risque
La tokenisation des marchandises pour le transport transfrontalier. Si dans une juridiction la structure est défaillante, un jeton reconnu comme titre de propriété à Londres pourrait être considéré comme un titre non enregistré dans une autre juridiction.
Risque : La classification en tant que titre réglementé entraîne des obligations lourdes (enregistrement, rapports, prospectus), rendant l’opération économiquement inviable.
Solution : intégrer la conformité dès la conception
Plutôt que de considérer la conformité comme une responsabilité future, il faut l’intégrer directement dans l’architecture du protocole :
Principaux éléments :
Pool de licences : utilisation de standards comme ERC-3643 pour jetons, intégrant directement dans le contrat intelligent des règles de conformité. Si le destinataire n’a pas complété la vérification KYC/AML, le transfert échoue automatiquement.
Certificats vérifiables : intégration de solutions d’identité décentralisée permettant aux utilisateurs de prouver leur vérification sans révéler d’informations personnelles au protocole.
Barrières géographiques : les contrats intelligents empêchent le transfert vers des adresses de portefeuille dans des juridictions sous sanctions (Corée du Nord, Iran) ou non conformes.
Décentralisation progressive : lancement sous contrôle centralisé pour accélérer la vitesse et la sécurité, puis transition progressive de la gouvernance vers un DAO, évitant ainsi d’être classé comme intermédiaire financier centralisé soumis à la régulation.
La pile de confiance : architecture de l’économie physique-numérique
Pour créer la tokenisation des marchandises, il faut une architecture complexe combinant la réalité physique et la représentation numérique. Nous l’appelons la pile de confiance, six couches qui fonctionnent en harmonie.
Layer1 : Reconnaissance légale
La technologie ne peut pas remplacer la loi. Au cours des trois dernières années, le droit commercial mondial a connu une transformation structurelle, passant de la possession effective à la contrôle exclusif.
La loi sur les documents commerciaux électroniques (ETDA) du Royaume-Uni 2023 marque un tournant. Étant donné que la législation britannique régit environ 80 % des documents commerciaux mondiaux, c’est un signal global. L’ETDA considère que la contrôle exclusif d’un document électronique est équivalent à la possession effective d’un document papier.
Ce niveau d’interopérabilité juridique permet que des titres tokenisés émis à Singapour soient financés par des banques à Londres, avec une forte certitude juridique, puis vendus à des acheteurs à New York.
La couche 3 : Vérification (**réseau d’oracles)
La couche la plus critique pour éviter le problème des jetons morts. Le système de preuve de réserve de Chainlink :
Les oracles récupèrent des données via capteurs IoT, API de dépôts, audits tiers
Les nœuds atteignent un consensus sur l’état réel de l’actif
Si la réserve rapportée est inférieure à la quantité de jetons, le contrat intelligent suspend automatiquement la transaction
Cela crée un système dynamique où la validité des jetons est continuellement réévaluée : une avancée majeure par rapport aux audits papier trimestriels.
La couche 5 : Financement
Le protocole crée un pool de crédit structuré où :
Les jetons de marchandise sont verrouillés dans un contrat de coffre-fort
Le risque est classé par niveaux : les investisseurs prioritaires (moins risqués, rendement de 4-6%) reçoivent leur part en premier ; les investisseurs secondaires (risqués, rendement de 8-12%) supportent la première perte
Les investisseurs fournissent des stablecoins pour tirer profit du financement commercial réel
La mise en œuvre du protocole
Certaines plateformes fonctionnent déjà à grande échelle, prouvant la viabilité du modèle :
Plateformes de crédit basées sur la confiance
Ces plateformes résolvent le problème de la sur-collatéralisation (150 % de garantie pour emprunter 100 %) via une confiance basée sur le consensus :
Emprunteurs (ex : exportateurs agricoles) proposent un pool de prêts
Auditeurs vérifient la légitimité et mettent en gage des jetons dans leur évaluation
Soutiens apportent des capitaux initiaux après due diligence
Pool prioritaire aligne automatiquement la confiance des soutiens avec des fonds supplémentaires
Ce modèle a permis de financer avec succès des exportations agricoles dans les marchés où le déficit de financement est le plus aigu — là où le gap de 2,5 trillions de dollars est le plus critique.
Vecteurs de risque : quels problèmes peuvent survenir ?
La croisement entre physique et numérique crée des vecteurs d’attaque uniques qu’il faut concevoir pour éliminer du système.
Risque 2 : Exploitation des contrats intelligents
Menace : un attaquant pourrait épuiser le pool de liquidités par erreur.
Protection :
Vérification formelle (preuves mathématiques de correction du code)
Plusieurs audits par des sociétés de sécurité de premier plan
Programmes de récompenses pour bugs (bug bounty) pour encourager les hackers éthiques
Fonds d’assurance financé par les frais du protocole pour indemniser les utilisateurs
Risque 4 : Reclassification réglementaire
Menace : le jeton pourrait être considéré comme un titre, déclenchant des obligations réglementaires restrictives.
Protection :
Intégration dès la conception de KYC/AML
Détention physique par un dépositaire agréé
Transition progressive vers une gouvernance DAO, pour une décentralisation réglementaire
La vision pour 2035 : la chaîne d’approvisionnement à ultra-liquidité
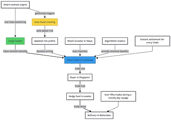
Transactions continues : sur un voyage de 20 jours, un pétrolier vend 50 fois, chaque transaction étant immédiatement réglée. La découverte des prix devient en temps réel, reflétant la localisation et la qualité exactes.
Financement algorithmique : lorsque la marchandise passe par des points de contrôle géographiques (quittant le port, traversant le canal de Suez), un contrat intelligent accorde automatiquement un crédit. Les taux d’intérêt s’ajustent dynamiquement en fonction du profil de risque en temps réel.
Accès démocratique : des investisseurs particuliers à Tokyo profitent du cuivre transporté de Chili vers Chine. Ce qui était autrefois réservé aux grandes banques devient une nouvelle classe d’actifs, indépendante de la volatilité boursière et soutenue par des actifs productifs réels.
Opportunités stratégiques : le coin des marchandises vertes
Le prochain front du marché des matières premières est la durabilité. Des protocoles avant-gardistes créent une nouvelle classe d’actifs : les marchandises vertes.
Stratégie : lancer une couche de jetons de haute qualité avec des données environnementales intégrées :
Tokenisation des crédits carbone pour la compensation
Données vérifiables sur l’origine durable des approvisionnements
Traçabilité blockchain depuis le lieu de production jusqu’à la consommation, via une chaîne réglementaire
Avantage concurrentiel : cela attire un grand et croissant pool de capitaux institutionnels centrés ESG, qui ne peuvent actuellement pas accéder aux marchés d’actifs numériques. Cela crée un avantage unique en associant profit et objectifs, transformant la durabilité d’un coût en un moteur de revenus.
La voie à suivre : de l’intermédiaire au protocole
La transformation la plus profonde dans ce domaine ne concerne pas seulement la technologie — mais la structure même. Les plateformes qui réussissent ne numérisent pas simplement l’ancien système ; elles le réimaginent entièrement.
Défis de l’économie des jetons : construire une économie durable
Créer un protocole réussi ne se limite pas à des contrats intelligents. Il faut une économie de jetons complexe pour aligner les incitations dans tout l’écosystème.
Conclusion : construire le système d’exploitation du commerce moderne
La conteneurisation du transport maritime dans les années 50 a réduit les coûts de fret de 90 % et a permis la mondialisation moderne. La tokenisation fera pour la finance et l’information commerciale ce que la conteneurisation a fait pour la couche physique.
Ce n’est pas une fin en soi. Il s’agit de résoudre des problèmes concrets et coûteux :
Le déficit de financement de 2,5 trillions de dollars freine la croissance des marchés émergents
6,5 milliards de dollars par an sont gaspillés dans le traitement des documents papier
Des millions de dollars de marchandises retardées à cause de documents perdus
Des milliards de dollars de fraudes dues à la falsification de certificats
Les navires continueront à naviguer à 14 nœuds — c’est la physique. Mais la valeur qu’ils transportent sera bientôt en mouvement à la vitesse de la lumière.
Priorités stratégiques
Pour les leaders qui bâtissent dans ce domaine, la réponse est claire :
1. Résoudre d’abord le problème des oracles
Un cadre à signatures multiples avec sanctions économiques pour lutter contre la fraude. Sans vérification physique-numérique robuste, ne pas lancer.
2. Concevoir pour la résilience
Construire un système qui tire sa force des pressions du marché. La liquidité détenue par le protocole, le fonds d’assurance, les coupe-circuits.
3. Intégrer la conformité dès le départ
Pool de licences, contrôle KYC, décentralisation progressive. La régulation est là pour rester.
4. Se concentrer sur la spécialisation verticale
Construire des moteurs de risque spécifiques aux marchandises, comprenant la dégradation, les frais de stockage, la baisse de qualité. Les généralistes ne peuvent pas rivaliser.
5. Capturer la prime verte
Intégrer les données ESG dans les jetons. Attendre que les investisseurs institutionnels réglementés et durables soient prêts représente une énorme opportunité.
Opportunité de 16 000 milliards de dollars
Les prévisions de marché ne sont pas de la spéculation — elles sont déduites d’une demande déjà prouvée :
Confirmé : 8,4 milliards de dollars en tokenisation de dettes souveraines, 3,6 milliards en tokenisation de l’or
Croissance : grands acteurs (BlackRock, Franklin Templeton) entrent dans le secteur
Inévitable : le déficit de financement de 2,5 trillions de dollars nécessite de nouvelles solutions
Il ne s’agit pas de savoir si cette transformation aura lieu, mais qui la construira.
La technologie est prête. La législation est prête. Le marché a besoin de solutions. La seule chose qui manque, c’est l’exécution — le travail ardu de bâtir des protocoles solides, conformes, économiquement durables, capables de faire la transition entre le monde atomique et le monde binaire.
Pour les architectes de plateforme et les leaders stratégiques, c’est le moment. La prochaine décennie appartient à ceux qui construiront la pile de confiance : l’intégration de l’Internet des objets, des oracles, du droit et de la DeFi, permettant à la valeur de circuler aussi fluidement que l’information.
Le système d’exploitation du commerce moderne est en train d’être écrit. Il est en train de s’écrire en code.
L’avenir du commerce mondial n’attendra pas. Il est déjà là. La seule question est : qui le construira, et qui sera laissé derrière ?
Cette page peut inclure du contenu de tiers fourni à des fins d'information uniquement. Gate ne garantit ni l'exactitude ni la validité de ces contenus, n’endosse pas les opinions exprimées, et ne fournit aucun conseil financier ou professionnel à travers ces informations. Voir la section Avertissement pour plus de détails.
La révolution de 16 000 milliards de dollars : comment la tokenisation va réécrire le commerce mondial
Lorsque la vitesse de déplacement d’un navire porte-conteneurs chargé dépasse celle de la transmission de ses documents de propriété, cela signifie que quelque chose est fondamentalement cassé. Voici comment la technologie blockchain peut résoudre un problème vieux de 70 ans — et pourquoi la course à la construction de cette infrastructure définira le développement financier des dix prochaines années.
Imaginez que vous transportez du pétrole brut d’une valeur de 40 millions de dollars à travers l’Atlantique. Le pétrolier navigue à 14 nœuds en douceur, mais qui prouve la propriété de ce pétrole ? Il est coincé dans une course de relais entre services de messagerie, files d’attente bancaires et vérifications manuelles. Lorsque le document rattrape enfin le navire, plusieurs semaines ont passé, des dizaines de millions de dollars sont gelés, et parfois, comme lorsqu’un navire malheureux stationne deux mois au port, le document est tout simplement perdu.
Bienvenue dans le monde de la tokenisation des marchandises industrielles : une transformation si profonde que les experts prévoient qu’en 2030, elle créera un marché de 16 000 milliards de dollars. Mais ce n’est pas seulement un autre cycle de spéculation sur la cryptomonnaie. Il s’agit de résoudre des problèmes concrets et coûteux, qui causent chaque année des milliards de dollars de pertes à l’économie mondiale, et qui nécessitent de relever des défis que jamais aucun actif numérique n’a affrontés auparavant.
La crise cachée dans votre chaîne d’approvisionnement
Chaque année, 110 milliards de tonnes de marchandises traversent nos océans, soutenant une économie de 32 000 milliards de dollars. Pourtant, le système qui gère cette circulation repose sur une technologie si archaïque qu’elle ferait paraître la boîte à fichiers de votre grand-mère moderne. Nous parlons de documents papier réels : connaissements, lettres de crédit, certificats d’origine ; transmis comme en 1956 entre navires, ports, banques et douanes.
Le piège de liquidité de 2,5 trillions de dollars
Au-delà de la logistique, la crise principale est financière. La Banque asiatique de développement estime que le déficit de financement du commerce mondial : l’écart entre demandes et approbations de financement commercial, atteindra en 2024 la somme stupéfiante de 2,5 trillions de dollars. Ce gap impacte particulièrement les PME des marchés émergents, qui manquent de garanties ou d’antécédents de crédit pour accéder au financement des banques de premier rang mondiales.
Le financement commercial traditionnel est capitalistique et lent. Les banques ont besoin de documents stricts avant d’accorder des fonds. Comme ces documents prennent plusieurs jours ou semaines à traiter, les fournisseurs sont contraints de financer leur production et leur transport (généralement 30-60 jours) sur leur bilan, ou de recourir à des affacturages coûteux. Ce piège de liquidité bloque chaque année des dizaines de milliards de dollars de fonds de roulement.
La tokenisation bouleverse ce modèle. En convertissant en actifs numériques vérifiés les marchandises lors du chargement, ces actifs peuvent être immédiatement mis en gage. Cela déplace l’événement de liquidité du terme du voyage au début, accélérant considérablement la circulation du capital.
Problème 1 : La problématique des oracles : comment la blockchain peut-elle faire confiance à un baril de pétrole ?
Le principal obstacle à la tokenisation des marchandises physiques, qui n’a rien à voir avec le code, est ce qu’on appelle le problème des oracles. Contrairement aux jetons purement numériques (où la blockchain est la seule source de vérité), les marchandises physiques existent hors chaîne, dans un monde chaotique et imprévisible.
Défi : Les contrats intelligents ne peuvent pas valider nativement la qualité ou la localisation d’un actif hors chaîne. Les banques accordent des crédits sur la base de documents qui affirment qu’une certaine quantité et qualité de marchandise existe, mais ne peuvent pas vérifier directement l’état réel de la marchandise. Les scandales des années 60 avec la “grande escroquerie à l’huile de salade” et la récente fraude au financement de métaux à Qingdao (exposant un risque de 15 milliards de dollars) montrent à quel point les documents papier peuvent facilement se désaligner de la réalité physique.
Solution : le cadre d’oracles à signatures multiples
Un système robuste ne dépend pas d’une seule source de vérité, mais doit obtenir des signatures numériques de plusieurs sources indépendantes avant d’exécuter une fonction critique :
Protection économique : ce système doit aussi prévoir des sanctions contre la fraude des oracles. Si un fournisseur fournit de fausses données pour manipuler le système, il doit faire face à des conséquences programmatiques, comme la réduction de la garantie, la mise sur liste noire pour de futures transactions ou le déclenchement d’indemnisations pour les parties affectées.
Cela ne nécessite pas seulement des techniciens. Il faut ce que nous appelons des architectes de marché, capables de traduire les différents risques liés à la logistique physique (frais de stockage, contrôle qualité, retards de transport) en une logique déterministe pour les contrats intelligents (oracles, courbes de liaison, cascades de liquidation).
Problème 3 : Les zones de régulation à risque
La tokenisation des marchandises pour le transport transfrontalier. Si dans une juridiction la structure est défaillante, un jeton reconnu comme titre de propriété à Londres pourrait être considéré comme un titre non enregistré dans une autre juridiction.
Risque : La classification en tant que titre réglementé entraîne des obligations lourdes (enregistrement, rapports, prospectus), rendant l’opération économiquement inviable.
Solution : intégrer la conformité dès la conception
Plutôt que de considérer la conformité comme une responsabilité future, il faut l’intégrer directement dans l’architecture du protocole :
Principaux éléments :
La pile de confiance : architecture de l’économie physique-numérique
Pour créer la tokenisation des marchandises, il faut une architecture complexe combinant la réalité physique et la représentation numérique. Nous l’appelons la pile de confiance, six couches qui fonctionnent en harmonie.
Layer1 : Reconnaissance légale
La technologie ne peut pas remplacer la loi. Au cours des trois dernières années, le droit commercial mondial a connu une transformation structurelle, passant de la possession effective à la contrôle exclusif.
La loi sur les documents commerciaux électroniques (ETDA) du Royaume-Uni 2023 marque un tournant. Étant donné que la législation britannique régit environ 80 % des documents commerciaux mondiaux, c’est un signal global. L’ETDA considère que la contrôle exclusif d’un document électronique est équivalent à la possession effective d’un document papier.
Ce niveau d’interopérabilité juridique permet que des titres tokenisés émis à Singapour soient financés par des banques à Londres, avec une forte certitude juridique, puis vendus à des acheteurs à New York.
La couche 3 : Vérification (**réseau d’oracles)
La couche la plus critique pour éviter le problème des jetons morts. Le système de preuve de réserve de Chainlink :
Cela crée un système dynamique où la validité des jetons est continuellement réévaluée : une avancée majeure par rapport aux audits papier trimestriels.
La couche 5 : Financement
Le protocole crée un pool de crédit structuré où :
La mise en œuvre du protocole
Certaines plateformes fonctionnent déjà à grande échelle, prouvant la viabilité du modèle :
Plateformes de crédit basées sur la confiance
Ces plateformes résolvent le problème de la sur-collatéralisation (150 % de garantie pour emprunter 100 %) via une confiance basée sur le consensus :
Ce modèle a permis de financer avec succès des exportations agricoles dans les marchés où le déficit de financement est le plus aigu — là où le gap de 2,5 trillions de dollars est le plus critique.
Vecteurs de risque : quels problèmes peuvent survenir ?
La croisement entre physique et numérique crée des vecteurs d’attaque uniques qu’il faut concevoir pour éliminer du système.
Risque 2 : Exploitation des contrats intelligents
Menace : un attaquant pourrait épuiser le pool de liquidités par erreur.
Protection :
Risque 4 : Reclassification réglementaire
Menace : le jeton pourrait être considéré comme un titre, déclenchant des obligations réglementaires restrictives.
Protection :
La vision pour 2035 : la chaîne d’approvisionnement à ultra-liquidité
Transactions continues : sur un voyage de 20 jours, un pétrolier vend 50 fois, chaque transaction étant immédiatement réglée. La découverte des prix devient en temps réel, reflétant la localisation et la qualité exactes.
Financement algorithmique : lorsque la marchandise passe par des points de contrôle géographiques (quittant le port, traversant le canal de Suez), un contrat intelligent accorde automatiquement un crédit. Les taux d’intérêt s’ajustent dynamiquement en fonction du profil de risque en temps réel.
Accès démocratique : des investisseurs particuliers à Tokyo profitent du cuivre transporté de Chili vers Chine. Ce qui était autrefois réservé aux grandes banques devient une nouvelle classe d’actifs, indépendante de la volatilité boursière et soutenue par des actifs productifs réels.
Opportunités stratégiques : le coin des marchandises vertes
Le prochain front du marché des matières premières est la durabilité. Des protocoles avant-gardistes créent une nouvelle classe d’actifs : les marchandises vertes.
Stratégie : lancer une couche de jetons de haute qualité avec des données environnementales intégrées :
Avantage concurrentiel : cela attire un grand et croissant pool de capitaux institutionnels centrés ESG, qui ne peuvent actuellement pas accéder aux marchés d’actifs numériques. Cela crée un avantage unique en associant profit et objectifs, transformant la durabilité d’un coût en un moteur de revenus.
La voie à suivre : de l’intermédiaire au protocole
La transformation la plus profonde dans ce domaine ne concerne pas seulement la technologie — mais la structure même. Les plateformes qui réussissent ne numérisent pas simplement l’ancien système ; elles le réimaginent entièrement.
Défis de l’économie des jetons : construire une économie durable
Créer un protocole réussi ne se limite pas à des contrats intelligents. Il faut une économie de jetons complexe pour aligner les incitations dans tout l’écosystème.
Conclusion : construire le système d’exploitation du commerce moderne
La conteneurisation du transport maritime dans les années 50 a réduit les coûts de fret de 90 % et a permis la mondialisation moderne. La tokenisation fera pour la finance et l’information commerciale ce que la conteneurisation a fait pour la couche physique.
Ce n’est pas une fin en soi. Il s’agit de résoudre des problèmes concrets et coûteux :
Les navires continueront à naviguer à 14 nœuds — c’est la physique. Mais la valeur qu’ils transportent sera bientôt en mouvement à la vitesse de la lumière.
Priorités stratégiques
Pour les leaders qui bâtissent dans ce domaine, la réponse est claire :
1. Résoudre d’abord le problème des oracles
Un cadre à signatures multiples avec sanctions économiques pour lutter contre la fraude. Sans vérification physique-numérique robuste, ne pas lancer.
2. Concevoir pour la résilience
Construire un système qui tire sa force des pressions du marché. La liquidité détenue par le protocole, le fonds d’assurance, les coupe-circuits.
3. Intégrer la conformité dès le départ
Pool de licences, contrôle KYC, décentralisation progressive. La régulation est là pour rester.
4. Se concentrer sur la spécialisation verticale
Construire des moteurs de risque spécifiques aux marchandises, comprenant la dégradation, les frais de stockage, la baisse de qualité. Les généralistes ne peuvent pas rivaliser.
5. Capturer la prime verte
Intégrer les données ESG dans les jetons. Attendre que les investisseurs institutionnels réglementés et durables soient prêts représente une énorme opportunité.
Opportunité de 16 000 milliards de dollars
Les prévisions de marché ne sont pas de la spéculation — elles sont déduites d’une demande déjà prouvée :
Il ne s’agit pas de savoir si cette transformation aura lieu, mais qui la construira.
La technologie est prête. La législation est prête. Le marché a besoin de solutions. La seule chose qui manque, c’est l’exécution — le travail ardu de bâtir des protocoles solides, conformes, économiquement durables, capables de faire la transition entre le monde atomique et le monde binaire.
Pour les architectes de plateforme et les leaders stratégiques, c’est le moment. La prochaine décennie appartient à ceux qui construiront la pile de confiance : l’intégration de l’Internet des objets, des oracles, du droit et de la DeFi, permettant à la valeur de circuler aussi fluidement que l’information.
Le système d’exploitation du commerce moderne est en train d’être écrit. Il est en train de s’écrire en code.
L’avenir du commerce mondial n’attendra pas. Il est déjà là. La seule question est : qui le construira, et qui sera laissé derrière ?